
此信息由中国石油大学(北京)-宣讲会审核并发布(查看原发布网址),应届生求职网转载该信息只是出于传递更多就业招聘信息,促进大学生就业的目的。如您对此转载信息有疑义,请与原信息发布者中国石油大学(北京)-宣讲会核实,并请同时联系本站处理该转载信息。
横戈跃马,沙场驰骋
青春无悔,灿若霓虹
阳春三月 青春正当时
兵器工业邀你共筑未来
这里
是你成就事业的平台
更是你实现梦想的舞台
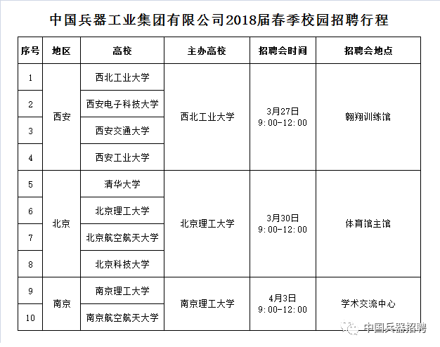
中国兵器工业集团有限公司2018届春季校园招聘工作正式启动。从3月27日到4月3日,我们将在西北工业大学、北京理工大学、南京理工大学3所高校举行大型专场招聘会,只为找到合适的彼此。
我们的岗位
> 专业涉及:
材料类 材料成型及控制工程、金属材料工程、材料加工工程、高分子材料等 机械类 机械制造及自动化、机械电子、车辆工程、自动化、力学基础、工程力学等 电子类 电气工程及其自动化、电子信息工程、信息通信工程等 武器类 计算机类 计算机科学与技术、计算机系统结构、计算机软件与理论等 招聘行程 如何应聘 了解中国兵器工业集团有限公司2018届高校毕业生招聘信息(包括职位需求、招聘行程、简历提交等),请登录中国兵器唯一官方校园招聘平台(ww***088[点击查看])。更多相关招聘信息请随时关注此微信公众号及参加集中招聘会。 中国兵器校园招聘平台门户 中国兵器工业集团有限公司 盛情邀请您的加入 共同打造 有抱负、负责任、受尊重 的国家战略团队! 一切准备就绪! 静待您来! 相关招聘单位的详细简介和岗位信息已在我们的校园招聘平台推出,扫二维码关注,抢先锁定您心仪的职位!